Product SiteDocumentation Site

Глава 9. Сервисы Unix

9.1. Загрузка системы
9.1.1. Система инициализации systemd
9.1.2. Система инициализации System V
9.2. Удалённый вход
9.2.1. Защищённый удалённый вход: SSH
9.2.2. Использование удалённых графических рабочих столов
9.3. Управление правами
9.3.1. Owners and Permissions
9.3.2. ACLs - Access Control Lists
9.4. Интерфейсы для администрирования
9.4.1. Администрирование через веб-интерфейс: webmin
9.4.2. Настройка пакетов: debconf
9.5. Системные события syslog
9.5.1. Принципы и механизм
9.5.2. Конфигурационный файл
9.6. Суперсервер inetd
9.7. Планирование задач с помощью cron и atd
9.7.1. Формат файла crontab
9.7.2. Использование команды at
9.8. Планирование асинхронных задач: anacron
9.9. Квоты
9.10. Резервное копирование
9.10.1. Резервное копирование с помощью rsync
9.10.2. Восстановление машин без резервных копий
9.11. Горячее подключение: hotplug
9.11.1. Введение
9.11.2. Проблема именования
9.11.3. Как работает udev
9.11.4. Конкретный пример
9.12. Управление питанием: ACPI
Эта глава посвящена нескольким основным сервисам, общим для многих Unix-систем. Все администраторы должны быть хорошо знакомы с ними.

9.1. Загрузка системы

При загрузке компьютера множество сообщений, пробегающих на консоли, отображает выполнение многочисленных автоматических начальных инициализаций и настроек. Иногда может возникнуть желание несколько изменить работу этого этапа, а значит, необходимо хорошо её понимать. Помочь в этом — назначение данного раздела.
On systems with a BIOS, first, the BIOS takes control of the computer, initializes the controllers and hardware, detects the disks, and bridges everything together. Then it looks up the Master Boot Record (MBR) of the first disk in the boot order and loads the code stored there (first stage). This code then launches the second stage and finally executes the bootloader.
In contrast to the BIOS, UEFI is more sophisticated, it knows filesystems and can read the partition tables. The interface searches the system storage for a partition labeled with a specific globally unique identifier (GUID) that marks it as the EFI System Partition (ESP), where the bootloaders, boot managers, UEFI shell, etc., are located, and launches the desired bootloader. If Secure Boot is enabled, the boot process will verify authenticity of the EFI binaries there by signature (thus grub-efi-arch-signed is required in this case). The UEFI specification also defines support for booting in legacy BIOS mode. This is called the Compatibility Support Module (CSM). If CSM is enabled, it will attempt to boot from a drive's MBR. However, many new systems do no longer support the CSM mode.
In both cases then the actual bootloader takes over, finds either a chained bootloader or the kernel on the disk, loads, and executes it. The kernel is then initialized, and starts to search for and mount the partition containing the root filesystem, and finally executes the first program — init. Frequently, this “root partition” and this init are, in fact, located in a virtual filesystem that only exists in RAM (hence its name, “initramfs”, formerly called “initrd” for “initialization RAM disk”). This filesystem is loaded in memory by the bootloader, often from a file on a hard drive or from the network. It contains the bare minimum required by the kernel to load the “true” root filesystem: this may be driver modules for the hard drive, or other devices without which the system cannot boot, or, more frequently, initialization scripts and modules for assembling RAID arrays, opening encrypted partitions, activating LVM volumes, etc. Once the root partition is mounted, the initramfs hands over control to the real init, and the machine goes back to the standard boot process.

9.1.1. Система инициализации systemd

«Настоящий init» сейчас предоставляется systemd, и в данном разделе описывается эта система инициализации.
Порядок загрузки компьютера с Linux и systemd

Рисунок 9.1. Порядок загрузки компьютера с Linux и systemd

Systemd executes several processes, in charge of setting up the system: keyboard, drivers, filesystems, network, services. It does this while keeping a global view of the system as a whole, and the requirements of the components. Each component is described by a “unit file” (sometimes more); the general syntax is derived from the widely-used “*.ini files“ syntax, with key = value pairs grouped between [section] headers. Unit files are stored under /lib/systemd/system/ and /etc/systemd/system/; they come in several flavors, but we will focus on “services” and “targets” here.
A systemd “.service file” describes a process managed by systemd. It contains roughly the same information as old-style init-scripts, but expressed in a declaratory (and much more concise) way. Systemd handles the bulk of the repetitive tasks (starting and stopping the process, checking its status, logging, dropping privileges, and so on), and the service file only needs to fill in the specifics of the process. For instance, here is the service file for SSH:
[Unit]
Description=OpenBSD Secure Shell server
Documentation=man:sshd(8) man:sshd_config(5)
After=network.target auditd.service
ConditionPathExists=!/etc/ssh/sshd_not_to_be_run

[Service]
EnvironmentFile=-/etc/default/ssh
ExecStartPre=/usr/sbin/sshd -t
ExecStart=/usr/sbin/sshd -D $SSHD_OPTS
ExecReload=/usr/sbin/sshd -t
ExecReload=/bin/kill -HUP $MAINPID
KillMode=process
Restart=on-failure
RestartPreventExitStatus=255
Type=notify
RuntimeDirectory=sshd
RuntimeDirectoryMode=0755

[Install]
WantedBy=multi-user.target
Alias=sshd.service
The [Unit] section contains generic information about the service, like its description and manual page resources, as well as relations (dependency and order) to other services. The [Service] part contains the declarations related to the service execution (starting, stopping, killing, restarting), directories and configuration file(s) used. The last section, [Install], again carries generic information into which targets to install the service and, in this case, the alias that can be used instead of the service name. As you can see, there is very little code in there, only declarations. Systemd takes care of displaying progress reports, keeping track of the processes, and even restarting them when needed. The syntax of these files is fully described in several manual pages (e.g. systemd.service(5), systemd.unit(5), systemd.exec(5), etc.).
A systemd “.target file” describes a state of the system where a set of services are known to be operational. It can be thought of as an equivalent of the old-style runlevel. One of the pre-defined targets is local-fs.target; when it is reached, the rest of the system can assume that all local filesystems are mounted and accessible. Other targets include network-online.target and sound.target (for a full list of special targets see systemd.special(7)). The dependencies of a target can be listed either within the target file (in the Requires= line), or using a symbolic link to a service file in the /lib/systemd/system/targetname.target.wants/ directory. For instance, /etc/systemd/system/printer.target.wants/ contains a link to /lib/systemd/system/cups.service; systemd will therefore ensure CUPS is running in order to reach printer.target.
Так как файлы unit декларативны, в отличие от сценарием и программ, они не могут запускаться отдельно и интерпретируются только systemd, хотя несмотря на это, несколько вспомогательных программ позволяют администратору взаимодействовать с systemd, контролировать состояние системы и отдельных компонентов.
Первая из них — systemctl. При запуске без параметров, выводится список всех unit-файлов, известных системе (за исключением отключенных) и их статус. systemctl status дает лучший обзор сервисов и связанных процессов. Выводится имя файла service (как в systemctl status ntp.service), также дополнительная информация и последние несколько строчек из журнала, касающиеся этого процесса (позднее про это будет сказано более подробно).
Для запуска сервиса вручную, нужно просто набрать systemctl start servicename.service. Как можно догадаться, для остановки: systemctl stop servicename.service. Есть другие подкоманды: reload и restart.
Для контроля за активность сервиса (запускается при загрузки системы или нет), нужно использовать systemctl enable servicename.service (или disable). Для проверки запущен ли сервис — is-enabled.
An interesting feature of systemd is that it includes a logging component named journald. It comes as a complement to more traditional logging systems such as syslogd, but it adds interesting features such as a formal link between a service and the messages it generates, and the ability to capture error messages generated by its initialization sequence. The messages can be displayed later on, with a little help from the journalctl command. Without any arguments, it simply spews all log messages that occurred since system boot; it will rarely be used in such a manner. Most of the time, it will be used with a service identifier:
# journalctl -u ssh.service
-- Logs begin at Tue 2015-03-31 10:08:49 CEST, end at Tue 2015-03-31 17:06:02 CEST. --
Mar 31 10:08:55 mirtuel sshd[430]: Server listening on 0.0.0.0 port 22.
Mar 31 10:08:55 mirtuel sshd[430]: Server listening on :: port 22.
Mar 31 10:09:00 mirtuel sshd[430]: Received SIGHUP; restarting.
Mar 31 10:09:00 mirtuel sshd[430]: Server listening on 0.0.0.0 port 22.
Mar 31 10:09:00 mirtuel sshd[430]: Server listening on :: port 22.
Mar 31 10:09:32 mirtuel sshd[1151]: Accepted password for roland from 192.168.1.129 port 53394 ssh2
Mar 31 10:09:32 mirtuel sshd[1151]: pam_unix(sshd:session): session opened for user roland by (uid=0)
Другой полезный флаг -f используется с journalctl для просмотра появления новых сообщений (похоже на tail -f file).
Если сервис не работает как ожидалось, то первым делом нужно проверить его статус с systemctl status, если проблема не решена, то проверьте его журнал. Допустим сервер SSH не работает:
# systemctl status ssh.service
● ssh.service - OpenBSD Secure Shell server
   Loaded: loaded (/lib/systemd/system/ssh.service; enabled)
   Active: failed (Result: start-limit) since Tue 2015-03-31 17:30:36 CEST; 1s ago
  Process: 1023 ExecReload=/bin/kill -HUP $MAINPID (code=exited, status=0/SUCCESS)
  Process: 1188 ExecStart=/usr/sbin/sshd -D $SSHD_OPTS (code=exited, status=255)
 Main PID: 1188 (code=exited, status=255)

Mar 31 17:30:36 mirtuel systemd[1]: ssh.service: main process exited, code=exited, status=255/n/a
Mar 31 17:30:36 mirtuel systemd[1]: Unit ssh.service entered failed state.
Mar 31 17:30:36 mirtuel systemd[1]: ssh.service start request repeated too quickly, refusing to start.
Mar 31 17:30:36 mirtuel systemd[1]: Failed to start OpenBSD Secure Shell server.
Mar 31 17:30:36 mirtuel systemd[1]: Unit ssh.service entered failed state.
# journalctl -u ssh.service
-- Logs begin at Tue 2015-03-31 17:29:27 CEST, end at Tue 2015-03-31 17:30:36 CEST. --
Mar 31 17:29:27 mirtuel sshd[424]: Server listening on 0.0.0.0 port 22.
Mar 31 17:29:27 mirtuel sshd[424]: Server listening on :: port 22.
Mar 31 17:29:29 mirtuel sshd[424]: Received SIGHUP; restarting.
Mar 31 17:29:29 mirtuel sshd[424]: Server listening on 0.0.0.0 port 22.
Mar 31 17:29:29 mirtuel sshd[424]: Server listening on :: port 22.
Mar 31 17:30:10 mirtuel sshd[1147]: Accepted password for roland from 192.168.1.129 port 38742 ssh2
Mar 31 17:30:10 mirtuel sshd[1147]: pam_unix(sshd:session): session opened for user roland by (uid=0)
Mar 31 17:30:35 mirtuel sshd[1180]: /etc/ssh/sshd_config line 28: unsupported option "yess".
Mar 31 17:30:35 mirtuel systemd[1]: ssh.service: main process exited, code=exited, status=255/n/a
Mar 31 17:30:35 mirtuel systemd[1]: Unit ssh.service entered failed state.
Mar 31 17:30:35 mirtuel sshd[1182]: /etc/ssh/sshd_config line 28: unsupported option "yess".
Mar 31 17:30:35 mirtuel systemd[1]: ssh.service: main process exited, code=exited, status=255/n/a
Mar 31 17:30:35 mirtuel systemd[1]: Unit ssh.service entered failed state.
Mar 31 17:30:35 mirtuel sshd[1184]: /etc/ssh/sshd_config line 28: unsupported option "yess".
Mar 31 17:30:35 mirtuel systemd[1]: ssh.service: main process exited, code=exited, status=255/n/a
Mar 31 17:30:35 mirtuel systemd[1]: Unit ssh.service entered failed state.
Mar 31 17:30:36 mirtuel sshd[1186]: /etc/ssh/sshd_config line 28: unsupported option "yess".
Mar 31 17:30:36 mirtuel systemd[1]: ssh.service: main process exited, code=exited, status=255/n/a
Mar 31 17:30:36 mirtuel systemd[1]: Unit ssh.service entered failed state.
Mar 31 17:30:36 mirtuel sshd[1188]: /etc/ssh/sshd_config line 28: unsupported option "yess".
Mar 31 17:30:36 mirtuel systemd[1]: ssh.service: main process exited, code=exited, status=255/n/a
Mar 31 17:30:36 mirtuel systemd[1]: Unit ssh.service entered failed state.
Mar 31 17:30:36 mirtuel systemd[1]: ssh.service start request repeated too quickly, refusing to start.
Mar 31 17:30:36 mirtuel systemd[1]: Failed to start OpenBSD Secure Shell server.
Mar 31 17:30:36 mirtuel systemd[1]: Unit ssh.service entered failed state.
# vi /etc/ssh/sshd_config
# systemctl start ssh.service
# systemctl status ssh.service
● ssh.service - OpenBSD Secure Shell server
   Loaded: loaded (/lib/systemd/system/ssh.service; enabled)
   Active: active (running) since Tue 2015-03-31 17:31:09 CEST; 2s ago
  Process: 1023 ExecReload=/bin/kill -HUP $MAINPID (code=exited, status=0/SUCCESS)
 Main PID: 1222 (sshd)
   CGroup: /system.slice/ssh.service
           └─1222 /usr/sbin/sshd -D
# 
После проверки статуса (ошибка), был проверен журнал, была обнаружена ошибка в конфигурационном файле. После его редактирования и исправления ошибки, сервис запускается заново, далее проверяется его статус.

9.1.2. Система инициализации System V

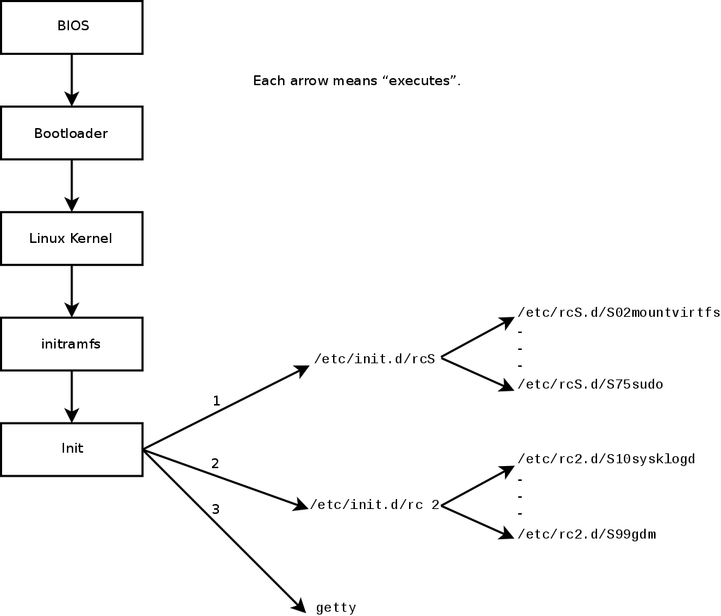
The System V init system (which we'll call init for brevity) executes several processes, following instructions from the /etc/inittab file. The first program that is executed (which corresponds to the sysinit step) is /etc/init.d/rcS, a script that executes all of the programs in the /etc/rcS.d/ directory.
Среди них можно найти последовательность программ, отвечающих за:
  • настройку клавиатуры в консоли;
  • загрузку драйверов: большая часть модулей ядра загружается самим ядром при обнаружении оборудования; дополнительные драйверы затем загружаются автоматически, если соответствующие модули указаны в /etc/modules;
  • проверку целостности файловых систем;
  • монтирование локальных разделов;
  • настройку сети;
  • монтирование сетевых файловых систем (NFS).
Следом, init запускает программы уровня запуска по умолчанию (обычно runlevel 2). Запускается сценарий /etc/init.d/rc 2, который, в свою очередь, запускает сервисы, перечисленные в /etc/rc2.d/. Названия файлов в каталоге начинаются с буквы «S», за которой идут две цифры, что определяет очерёдность запуска. В настоящее время, загрузочная система по умолчанию использует программу insserv, которая автоматически всё организовывает, основываясь на зависимостях сценариев. Каждый сценарий объявляет условия, необходимые для его запуска и остановки (например, очерёдность по отношению к другим сценариям), init запускает сценарии в соответствующей последовательности для удовлетворения зависимостей. Поэтому наименование сценариев больше не учитывается (хотя они всё еще должны начинаться с «S» и далее продолжаться двумя цифрами и названием сервиса, которое и используется для организации зависимостей). В общем, основные сервисы (как журналирование с rsyslog или назначение портов с portmap) запускаются в первую очередь, затем следуют стандартные сервисы и графический интерфейс (gdm3).
Такая основанная на зависимостях система загрузки делает возможной автоматизацию смены нумерации, которая была бы весьма утомительной, если бы её приходилось выполнять вручную, и снижает риск человеческой ошибки, поскольку планирование выполняется в соответствии с формальными параметрами. Другим преимуществом является возможность параллельного запуска сервисов, независимых друг от друга, что может ускорить процесс загрузки.
init различает несколько уровней запуска, так что она может переключаться с одного на другой при посредстве команды telinit новый-уровень. init сразу же запускает /etc/init.d/rc заново с новым уровнем запуска. Этот сценарий после этого запускает недостающие сервисы и останавливает те, которые более не нужны. Для этого он руководствуется содержимым /etc/rcX.d (где X означает новый уровень запуска). Сценарии, начинающиеся с «S» (как в слове «Start») — это сервисы, которые должны быть запущены; те, что начинаются с «K» (как в слове «Kill») — сервисы, которые должны быть остановлены. Сценарий не запускает никаких сервисов, которые уже были активированы на прежнем уровне запуска.
По умолчанию, System V init Debian использует четыре разных уровня запуска:
  • Уровень 0 используется только временно, при выключении питания компьютера. Поэтому он содержит только «K»-сценарии.
  • Уровень 1, также известный как однопользовательский режим, соответствует системе с урезанной функциональностью; он включает только основные сервисы и предназначается для операций по обслуживанию, когда взаимодействие с обычными пользователями нежелательно.
  • Уровень 2 — уровень для нормальной работы, включающий сетевые сервисы, графический интерфейс, вход пользователей и т. п.
  • Уровень 6 похож на уровень 0 с той разницей, что он используется во время остановки системы перед перезагрузкой.
Есть и другие уровни, в частности с 3 по 5. По умолчанию они настроены, чтобы работать точно так же, как уровень 2, но администратор может изменить их (путём добавления или удаления сценариев в соответствующие каталоги /etc/rcX.d), чтобы приспособить их под свои специфические нужды.
Последовательность загрузки компьютера с Linux и System V init

Рисунок 9.2. Последовательность загрузки компьютера с Linux и System V init

All the scripts contained in the various /etc/rcX.d directories are really only symbolic links — created upon package installation by the update-rc.d program — pointing to the actual scripts which are stored in /etc/init.d/. The administrator can fine tune the services available in each runlevel by re-running update-rc.d with adjusted parameters. The update-rc.d(1) manual page describes the syntax in detail. Please note that removing all symbolic links (with the remove parameter) is not a good method to disable a service. Instead you should simply configure it to not start in the desired runlevel (while preserving the corresponding calls to stop it in the event that the service runs in the previous runlevel). Since update-rc.d has a somewhat convoluted interface, you may prefer using rcconf (from the rcconf package) which provides a more user-friendly interface.
Наконец, init запускает программу управления виртуальными консолями (getty). Она выводит приглашение, ожидает ввода имени пользователя, а затем выполняет login пользователь, чтобы начать сессию.